原文发布于 CSDN:https://blog.csdn.net/m0_49683806/article/details/132888637
神经网络中的超参数
超参数
- 网络结构:隐层神经元个数,网络层数,非线性单元选择等
- 优化相关:学习率、dorpout比率、正则项强度等
学习率

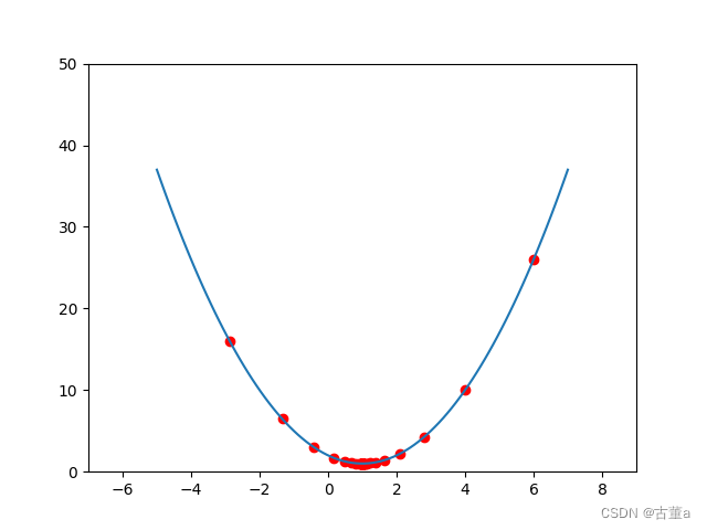
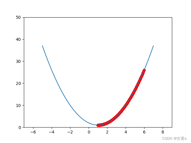
学习率过大,训练过程无法收敛
学习率偏大,在最小值附近震荡,达不到最优
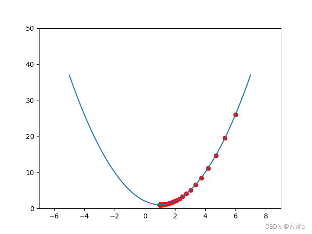
学习率太小,收敛时间较长
学习率适中,收敛快、结果好
超参数优化方法
网格搜索法
- 每个超参数分别取几个值,组合这些超参数值,形成多组超参数;
- 在验证集上评估每组超参数的模型性能;
- 选择性能最优的模型所采用的那组值作为最终的超参数的值。

缺点:横轴3个测试值*纵轴3个测试值=9组实验,将注意力放在了不重要的参数δ
随机搜索法
- 参数空间内随机取点,每个点对应一组超参数;
- 在验证集上评估每组超参数的模型性能;
- 选择性能最优的模型所采用的那组值作为最终的超参数的值。

优点:横轴9个测试值&纵轴9个测试值=9组实验
超参数搜索策略
粗搜索
利用随机法在较大范围里采样超参数,训练一个周期,依据验证集正确率缩小超参数范围

精搜索
利用随机法在前述缩小的范围内采样超参数,运行模型五到十个周期,选择验证集上精度最高的那组超参数

超参数的标尺空间
例:假设最优值在0.0001到1之间,如果在0-1之间采样,90%会在0.1-1之间。
最优的值在[0.0001,1]之间,我们该如何采样?
建议:对于学习率、正则项强度这类超参数,在对数空间上进行随机采样更合适!
在1~0的量级范围内,差别不大,不敏感,所以一般在log对数空间上进行随机采样。
在log空间上,0.0001-0.001-0.01-0.1-1之间的间隔是等距的